Algoritma Membuat Teh
Sediahkan yang di perlukan seperti gula kopi air sendok dan gelas. Langsung saja v v.
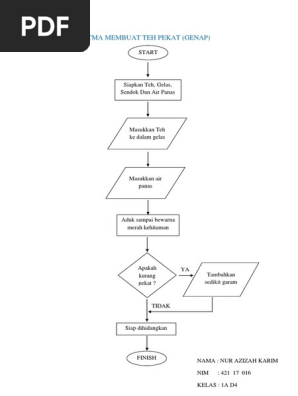
Tugas Algoritma Membuat Teh Pekat
Terlebih kita harus mengetahui simbol - simbol apa saja yang kita gunakan untuk menggambarkan flowchart dari algoritma.

Algoritma membuat teh. Rencana pelaksanaan pembelajaran RPP kita kali ini adalah membahas materi menerapkan atau membuat Alur logika pemrograman komputer. Tuangkan air panas ke gelas 7. Rinaldi MunirAlgoritma dan Pemrograman Informatika Bandung Hasil akhir dari algoritma pertukaran isi gelas menjadi.
1Gula 2Kopi 3Air 4Gelas 5Sendok Algoritma. Ketiga tunggu air agak dingin sedikit atau agak hangat. Teh ini memiliki tampilan buih yang begitu menggoda.
Anda bisa membuat teh sekaligus dalam teko atau satu demi satu dengan cangkir dan saringan bola teh atau teh kantung. Contoh Algoritama 1 Kondisi. Setelah kalian mempelajari materi cara penulisan algoritma kita akan belajar membuat Alur Logika pemrograman.
Pertimbangan terakhir dalam membuat algoritma adalah kita harus mengetahui tingkat efisiensi dari algoritma tersebut. Siapkan teh dan gula pasir sambil menunggu air mendidih. Algoritma Membuat Teh Manis posted.
5 May 2021 350 - Berikut seputar informasi dan pembahasan tentang teh manis serta mengenai algoritma membuat tersebut tips ini adalah beberapa tutorial lain yang berhubungan dengan teh manis algoritma membuat. Sekarang saya akan memberikan contoh algoritma 1 kondisi yooss. Hai semuanya sekarang Dapur Bu Haji akan berbagi tutorial memasak telur dadar yang sempurna.
Siapkan peralatan yang digunakan yaitu kompor gas teko gelas sendok 4. Berbeda dengan warga yang berprofesi sebagai peneliti. Lalu aduk menggunakan sendok 9.
Masukan gula secukupnya dalam gelas 6. Masukkan air secukupnya sesuai kebutuhan. Setelah menyiapkan bahan-bahannya ikuti langkah-langkah berikut ini untuk membuat es teh tarik.
Inilah cara untuk membuat resep Teh Manis Hangat Sederhana. Sebelum membuat program aplikasi baik itu berbasis web desktop dan mobile yang pertama kali dirancang adalah algoritma dan flowchartnyaProses ngoding tidak akan terjadi jika programmer tidak tahu alur programnya seperti apa. Gunakan cara yang paling cocok dengan kebutuhan Anda.
Siapkan teh gula air 3. Celupkan teh ke dalam ke gelas 8. Kamu bisa membuat teh tarik sendiri di rumah.
Pekerja seni lebih suka membuat teh untuk orang lain. Syarat-Syarat Algoritma Syarat-Syarat Algoritma menurtu Donald E. Contoh algoritma percabangan seperti algoritma membuat teh manis.
Cara membuat kopi bahan dan alat. Berisi Teh B. Letakkan panci di atas kompor dan hidupkan kompor.
Setelah itu pindahkan air ke dalam teko kaca bening. Siapkan panci untuk memasak air. Sayangnya cita rasa teh dapat seketika menjadi terlalu pahit jika diseduh dengan cara yang.
Cicipi tehnya jika kurang manis tambahkan gula. Cara pembuatan teh tarik yang dipindahkan dari satu gelas ke gelas lain dengan cara menuangkannya dari jarak yang tinggi memberikan keistimewaan tersendiri. Lain halnya dengan.
Sedangkan peralatannya adalah kebutuhan sekunder. Cara membuat Kopi - hallo bosku. Berisi air Kopi B.
Teh dan air adalah dua komponen yang paling penting untuk menyiapkan secangkir teh yang lezat. Algoritma membuat kopi dalam dunia pemograman adalah sebagai contoh-contoh sederhana untuk mengasah logika anda dalam membuat algoritma pembuatan kopi ditambah dengan pseudocode membuat kopi untuk belajar mengimplementasikan algoritma tersebut dalam gambaran program dan di jelaskan melalui flowchart membuat kopi sebagai gambaran logika jalannnya program nantinya apabila algoritma membuat. Algoritma membuat teh manis 1.
Cara Membuat Resep Dan Cara Membuat Es Teh Tarik. Algoritma Tukar Isi Gelas Sumber Rujukan. Setujukah Anda bahwa segelas teh yang hangat dan lezat bukan hanya mampu menghangatkan raga melainkan juga jiwa penikmatnya.
Dari Flowchart Membuat Teh Celup dan Menghitung Laba sekarang pasti sudah tahu langkah apa dahulu yang kita gunakan untuk membuat flowchartnya. Seduh 1 kantung Teh Celup SariWangi di dalam air panas selama 3-4 menit. Alur logika pemrograman komputer adalah ilmu yang mempelajari cara menyelesaikan masalah atau persoalan menggunakan komputer.
Walaupun algoritma bisa memberikan hasil keluaran yang mendekati kebenaran namun jika harus membutuhkan waktu lama maka algoritma. Pertama siapkan panci isi dengan air letakkan di atas kompor nyalakan api dan panaskan. Para peneliti mengonsumsi empat cangkir teh per hari.
Kedua jika air sudah panas dan mendidih maka matikan kompor. Tingkat efisiensi algoritma bisa dilihat dari efisiensi waktu dan memori.

Algoritma Membuat Teh Web Site Edukasi
Tugas Algoritma Membuat Teh Pekat

Algoritma Membuat Teh Web Site Edukasi

Rizal Anosa Putra Uncategorized

Algoritma Pemrograman Praktek Ppt Download

Algoritma Pemrograman Praktek Ppt Download

Algoritma Pemrograman Praktek Ppt Download

Post a Comment for "Algoritma Membuat Teh"